
2月9日,由国家卫健委高级别专家组组长、中国工程院院士钟南山领衔的“中国2019年新型冠状病毒感染的临床特征”研究,在网站medRxiv上发表。钟南山等人对1099例(截至1月29日)新冠肺炎确诊患者的临床特征进行了回顾性研究。研究发现,新冠肺炎的潜伏期最长可达24天。尽管新冠肺炎仍在全球范围内迅速蔓延,但关于新冠病毒引发的急性呼吸系统疾病(ARD)的临床特征仍不清楚。钟南山表示,新增的病例若是再有下降,那就表明疫情形势有好转。
目前大部分企业已经开始复工,复工如何加强疫情防控?
请看下文:
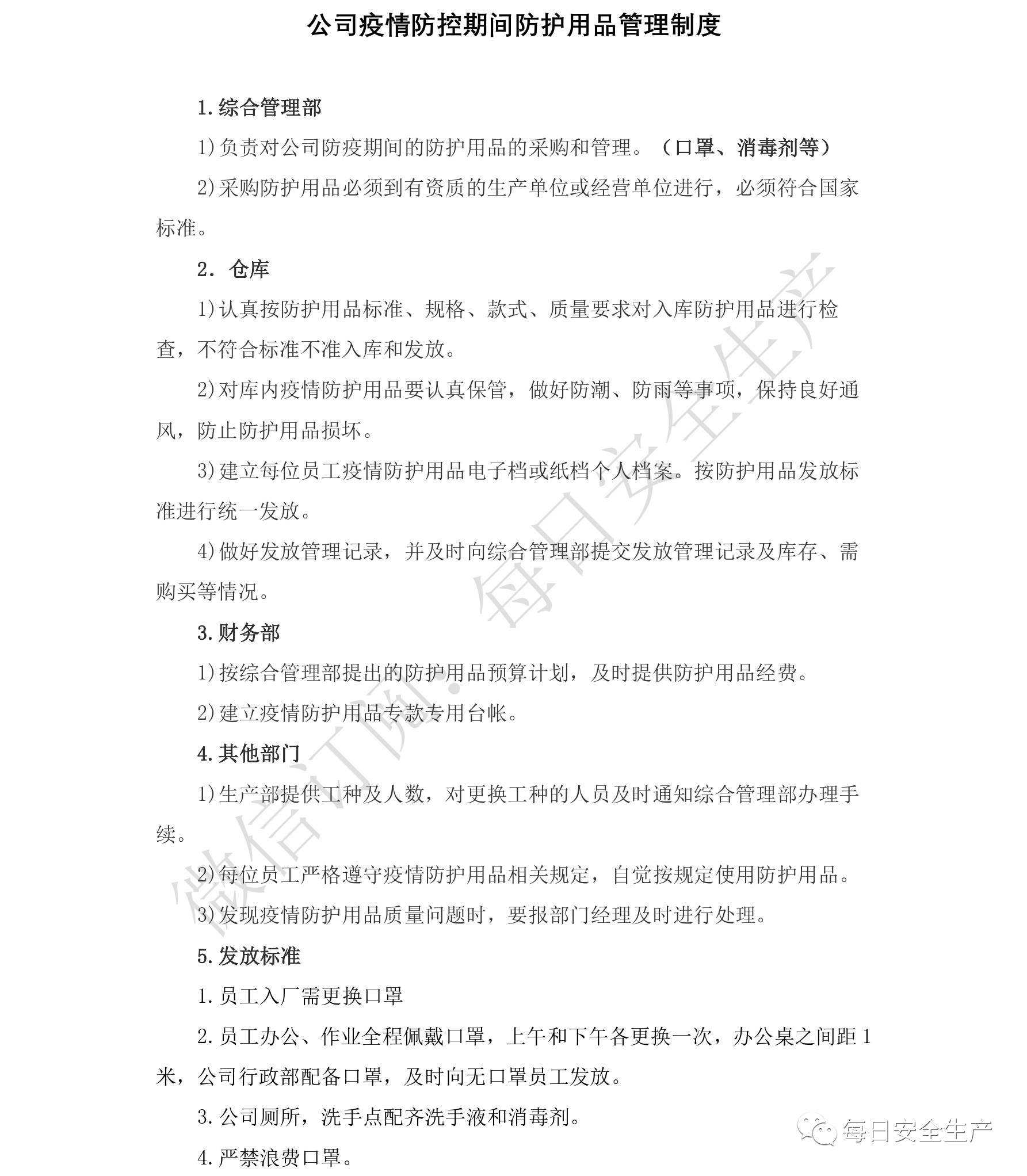
某企业入厂流程示例:
不足之处:1.拿口罩有二次污染风险,2.没有对鞋底进行消毒
入厂流程示例一:



入厂流程示例二:








有条件的企业可以设置入厂消毒通道:
防控工作体系如何做?最新文件示例







































































